任务1 B+ Tree Page
这一部分要求实现三个类,主要是Getter和Setter方法。注意一下理解就好了,每一个类的内存分配是先头字节,然后是键值对,leaf page的头字节是28,internal page的头字节是24。
internal page有一个属性:MappingType array_[1];,MappingType是键值对std::pair<KeyType, ValueType>的宏,通过该数组我们直接对内存进行读写,比如
void B_PLUS_TREE_INTERNAL_PAGE_TYPE::SetKeyAt(int index, const KeyType &key) {
array_[index].first = key;
}
这也算是利用了数组越界的特性,感觉挺妙的。
还有一个问题就是C++的变量初始化
auto B_PLUS_TREE_LEAF_PAGE_TYPE::KeyAt(int index) const -> KeyType {
// replace with your own code
KeyType key{array_[index].first};
return key;
}
使用这个方式来返回KeyType类型的值。
任务2 B+Tree Data Structure
完成了第一个部分的基本页面实现后,我们在此基础上进行B+树的接口实现。
这里的B+树只支持unique key,所以当尝试插入相同key时,返回false。
B+树的算法可以看这里–>B+树,给没有接触过的同学简单介绍以下,B+树和之前学过的那些数据结构有个不同,就是其他算法的数据放在主存里,而B+树多数节点是存储在硬盘上的(这就是为什么我们要先实现内存管理器Buffer Pool和B+树页面),也就是说,这个项目的B+树存储是基于BUSTUB_PAGE的。
Insert部分
题目分析
这个任务是在src/storage/index/b_plus_tree.cpp里面实现的。
做之前我们先看看头文件里面有什么
-
index_name_:索引的名字
-
root_page_id_:根页的id,初始为INVALID_PAGE_ID
-
buffer_pool_manager_:内存管理池
-
comparator_,用于比较key
-
leaf_max_size_(leaf_max_size), internal_max_size_(internal_max_size) {} 分别是leaf和internal的max size 看了这些之后还是感觉有些云里雾里的,于是看`test/storage/b_plus_tree_insert_test.cpp`  测试代码中首先生成了一个Comparator,然通过文件名"test.db"生成了一个disk_manager,然后生成了bufferpoolmanager。最后将名字"foo_pk",bpm,comparator,和leaf_max_size ,internal_max_size传入生成了一个BPlusTree。在这里,keyType为GenericKey<8>,valueType为RID。  接下来创建了一个作为header_page的页面。 header_page的page_id_总是为0,用于存储元数据。包含索引名称和对应的root_id的信息。
HeaderPage有三个方法,用于管理相关信息。通过auto GetRootId(const std::string &name, page_id_t *root_id) -> bool;,可以获取root_id
测试接下来检验插入是否成功。
题目实现
首先实现IsEmpty(),如果root_page_id_==INVALID_PAGE_ID,返回true。
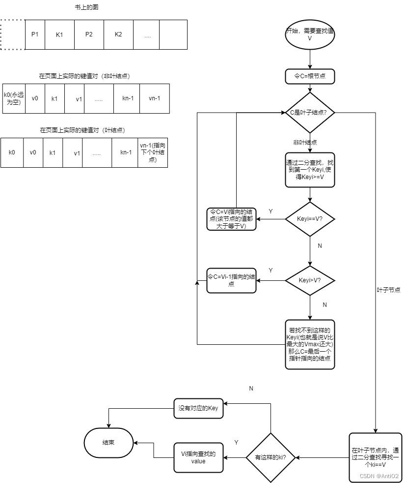
然后实现GetValue()函数,我这里粗略画了个流程图
先分别把内部结点和叶子结点的二分查找写出来。
然后是叶子结点,注意我这里和内部结点有些不同,不能直接返回ValueType类型,而是需要判断是否找到了。
完成这两个帮助函数后,根据流程图完成GetValue部分的代码。
一些注意点:
- 通过
reinterpret_cast<BPlusTreePage *>(buffer_pool_manager_->FetchPage(page_id_)->GetData());来从buffer_pool中获取页 - 每次Find到想要的数据之后,记得Unpin
接下来考虑分裂的情况:
- 如果是叶结点,之前有n-1个键值对,再插入一个键值对到达max_size,此时分裂,并且前[n/2]个结点放在原来结点,剩下的放在新结点。
- 如果是非叶结点,那么分裂之后,本来该移动到新节点的第一个元素不会被添加(因为非叶结点的key0隐含了),而是会被添加到该非叶节点的父节点。
如果还没懂的话,推荐用CMU提供的在线工具自己去试试的,网址在这里BusTub B+ Tree Printer

画出流程图如下

画出流程图之后,就可以实现代码了。 这里插入有一个问题:就是找到了对应的位置后该如何插入呢?键值对在页上是直接顺序储存的,好像只能采用O(n)的方法把空位依次挪出来。这个看似时间复杂度很高,但是是在内存上进行操作的,决定时间复杂度主要的因素应该是磁盘读取的时间,所以在内存上的读取时间可以忽略不记。
一些代码实现注意事项
- 每次申请了新页面,使用page的GetData()方法转化为B+树的page类型
- 记得Init初始化页面,这里会初始化page_id和parent_id,缓冲区中的page自带的id和b+树页的page_id是不一样的!所以这步很重要
- 记得手动SetPageType
- 记得Unpin
- 在写的时候才发现,InsertParent只能写在b_plus_tree_internal_page里面,原因是b_plus_tree和b_plus_tree_internal_page两个类的模板中的ValueType不同。
- 每次插入后记得IncreaseSize()
- InternalPage在分裂后,新的internal_page中,Value所指向的子页面都要更新parent_id
-
可以使用这个方法来调试,打印B+树的结点🌲,来看自己写对没有。写完之后通过b_plus_tree_insert_test的前两个测试点(第三个需要实现Task3)。

Delete部分
这一部分实现Remove(const KeyType &key, Transaction *transaction) {}
首先画出流程图

(这里图片不能用SVG,不知道能否看清楚)最后重新分布,从L’借一个索引项,书上叶结点和非叶结点是两种情况,但是实际上在代码实现中,内部节点是有第一个key但是不使用,故两种情况是对齐的,不再分开讨论。
🥰然后写代码实现的时候记得细心一点,如果出错了就用IDE调试,然后对照流程图看哪里出错了。首先应该本地可以通过测试点1
然后记得提交之前用check-lint检查一下格式以及check-clang-tidy-p2检查代码规范,有时候用make format是格式化不完的。
我这里本来该是第一次就过CheckPoint1的😭,我来说几个自己代码不规范的地方吧
这里左花括号{应该在上一行,但是注释导致了无法自动格式化。还有一点,注释的//后面和内容之间有一个空格,代码和//之间至少两个空格。
if中如果最后使用了return,后面不要用else
修改格式后再提交,成功通过。我认为这个项目的代码量相比于其他课程代码量偏大,所以自己做的时候一定要细心🔍
任务3 Index Iterator
实现一个迭代器。🪡
从测试文件来看,项目使用b_plus_tree的begin()方法来获取一个迭代器,至于怎么构造迭代器是自己决定的。
所以我们的迭代器有以下几个属性:
- 一个指向LeafPage的指针,是当前迭代器所在位置。
- index表示键值对在当前页中的位置。
- bpm,内存管理器,用于获取当前页以及迭代时获取下一个页面📃
代码实现
这里我的实现顺序是:
-
首先实现构造函数
IndexIterator(LeafPage* leafPage,int idx,BufferPoolManager* bpm) :leaf_page_(leafPage),idx_(idx),bpm_(bpm){}; -
然后分别实现Begin()和Begin(key),这里带参的Begin(key)代码流程和之前的GetValue大同小异,如果没找到等于key的值就返回第一个大于等于该指针键值对的迭代器。Begin()的话直接从左边一路走下来就好了。

-
End()和Begin()相反,一直走最右路就好,最后index=叶结点的size
-
然后还有一个需要注意的点,我们把叶结点指针作为参数传给了迭代器,所以我们还在用迭代器的时候是要保证该页面在内存池里的📌。一开始我是在析构函数里面了进行一次Unpin操作,但是可能会导致内存池已经被删除后,迭代器才析构导致内存异常的情况。但是如果不Unpin的话,比如循环里面一直调用tree.end(),就会导致页面被pin上去占用内存池。目前没有想到解决方法,如果要在外部创建迭代器的话,必须在bpm被delete之前进行销毁。可能使用智能指针可以解决,但是测试的结构就不允许这么干。
之后重载运算符比较简单
- operator++()先判断是否是该页的最后一个记录,如果是,那么leaf_page变为下一页,并且unpin当前页面。这里要注意如果最后一个leaf的最后一条记录,那么是不能跳到next_page上的,应该直接idx++,这样迭代器位置就和End()一样了。
- 判断是否相等:判断leaf_page_和idx_是否相等即可。
完成代码后在本地通过Insert和Delete最后一个测试点。这个任务应该是该项目中代码量最小的。
任务4 多线程
首先直接加大锁肯定是不行的,要用Crabbing的方式进行加锁。
锁的接口在Page里面。

- 注意一个Page需要先被Unlock,然后再Unpin。那么就出现了一个问题,之前Task2写的查找到需要的叶结点操作都是用完父节点就直接释放了,现在在插入和删除操作时必须搞一个队列保存所有页,然后确认子页面safe后释放所有的祖先页(优先释放最上面的)。
- root_page_id_需要B+树去单独搞个锁去保护一下,修改root_page_id时申请个root_latch的写锁,读的时候搞个读锁。
- 如何判断safe?
- 插入操作:子结点个数小于maxsize-1(有哨兵位置)
- 删除:子结点个数大于minsize
- 想了一下,InsertParent这种子递归函数、应该内部是不用给父节点加锁的,因为在搜索调用它的过程时已经锁上了。但又隐隐约约感觉不太对。希望能有会的来说一下
其他的不说什么了,具体的加锁操作可以看资料https://15445.courses.cs.cmu.edu/fall2022/notes/09-indexconcurrency.pdf
直接按照这个最基础的写。然后写之前记得提交一下Git,免得写烂了。
然后我这里犯了一个很低级的错误,不知道你们能不能看出来。
反正我在这里调了一个小时才发现不是锁的问题。而且之前在Find中也错过类似的。真的能被自己蠢哭
这个要注意思考pin住的页和lock的关系,要是一个页被锁住,那么肯定是不能彻底unpin掉它的,否则lru-k策略可能把他换掉,page的latch信息不会被写进磁盘,从而引发死锁问题。如果你要去unlock一个不在内存中的page,就会引起内存泄漏问题。
然后还有一点,如果你有死锁问题可能是其他帮助函数写错了,不要只死盯着insert和remove不放。 最后放一张我检查时画的流程图吧,蓝色是读锁,红色是写锁
